聖母聖心會之友會
聖母聖心會之友會
直接觀看文章
首頁
最新消息
關於本會
本會簡介
會費、捐款及募款項目
牧靈福傳組
社會關懷組
宗教交流組
活動剪影
影音專區
入會或留言
友善連結
←
四旬期-反省-接受自己的限度
聖灰禮儀後 星期六
→
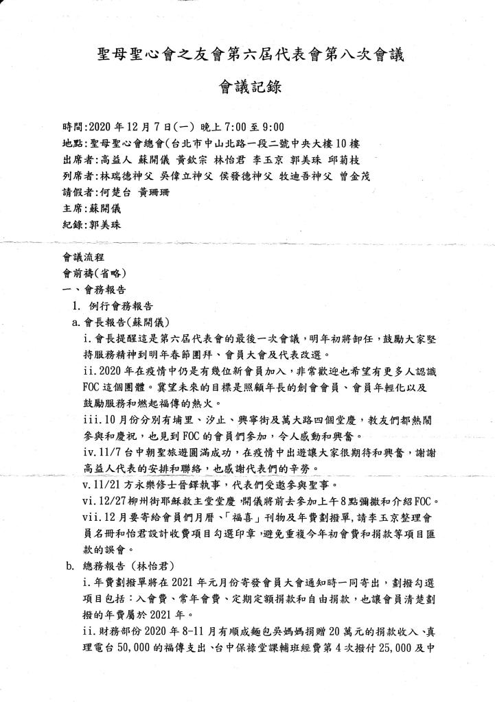
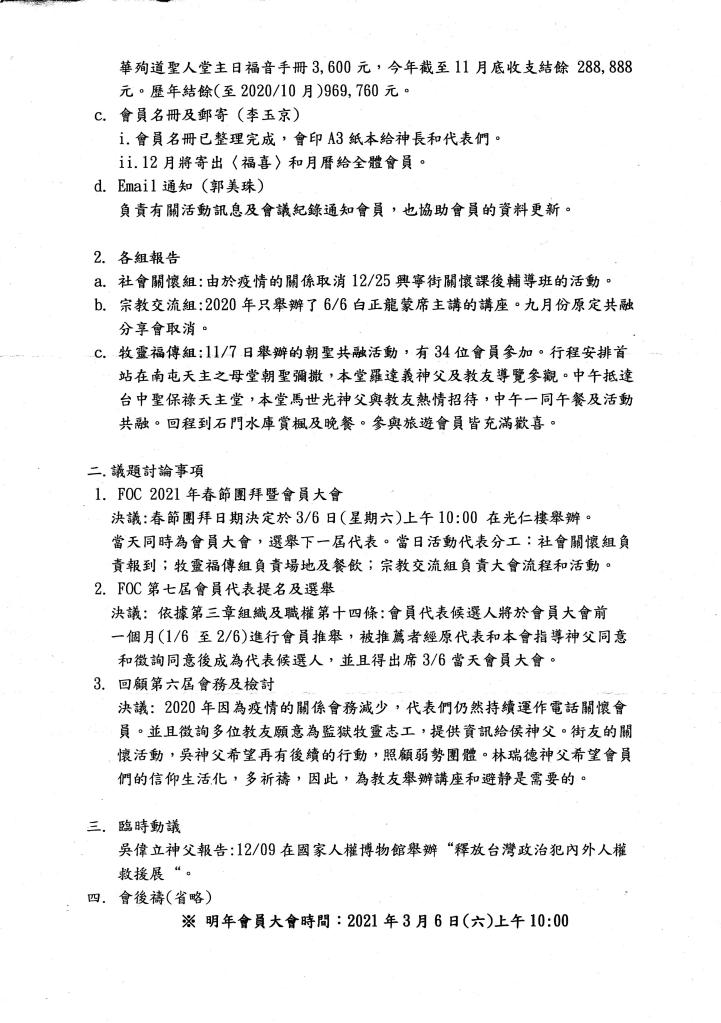
3月6日 會員大會通知 與 聖母聖心會之友會 第六屆代表會 第八次會議紀錄
Posted on
2021 年 02 月 19 日
by
friendsofcicm
聖母聖心會之友會第六屆代表會
第八次會議紀錄
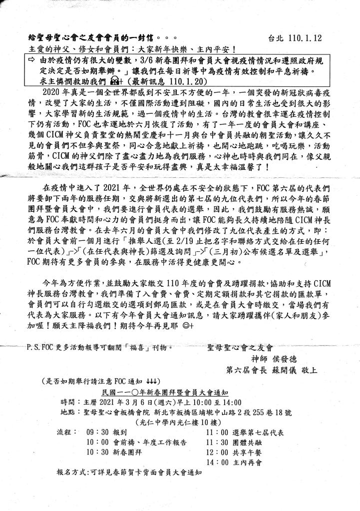
3月6日 會員大會通知
分享:
分享到 Facebook(在新視窗中開啟)
Facebook
喜歡
正在載入...
相關
本篇發表於
最新消息
。將
永久鏈結
加入書籤。
←
四旬期-反省-接受自己的限度
聖灰禮儀後 星期六
→
填寫留言內容:
取消回覆
Δ
網站瀏覽人次
106,364
最新消息
2025 FOC朝聖 宗教交流 學習旅遊
第九屆代表會的一封信
第九屆代表名單
70週年感恩彌撒邀請
「聖母聖心會之友會春節團拜暨2025年度會員大會」紀實
2024「聖女小德蘭堂」歲末關懷活動
2024朝聖暨宗教交流活動紀實
聖母聖心會之友會2024 朝聖旅遊活動
FOC牧靈福傳組2024/5/18一日靈修 紀實
聖母聖心會之友會翠柏新村教友關懷活動
留言
訂閱
已訂閱
聖母聖心會之友會
我要註冊
已經有 WordPress.com 帳號了?
立即登入。
聖母聖心會之友會
訂閱
已訂閱
註冊
登入
複製短網址
回報此內容
以閱讀器檢視
管理訂閱
收合此列
載入迴響中...
發表迴響…
電子郵件
名稱
網站
%d